Macroprocesso / Processo
A Cadeia de Valor da Controladoria e Ouvidoria Geral do Estado, seu Escopo e a Arquitetura de seus Processos são os apresentados a seguir:
Processos
GESTÃO INSTITUCIONAL
P.G.1.01 – Informação Documentada
P.G.1.02 – Controle de Saídas Não Conformes, Ações Corretivas e de Melhorias
P.G.1.03 – Pesquisa de Satisfação
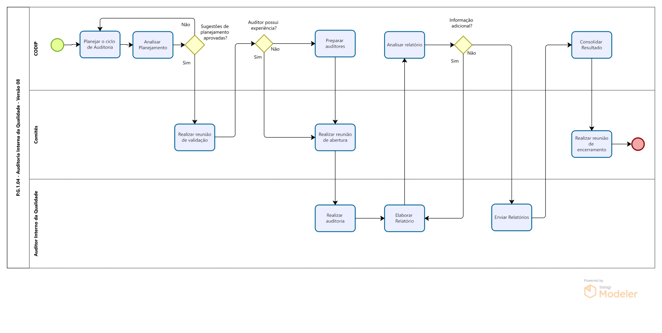
P.G.1.04 – Auditoria Interna da Qualidade
GESTÃO DO PLANEJAMENTO E ORÇAMENTO
P.G.2.01 – Gestão da Execução Orçamentária e Financeira
GESTÃO DE RISCOS E CONTROLE INTERNO
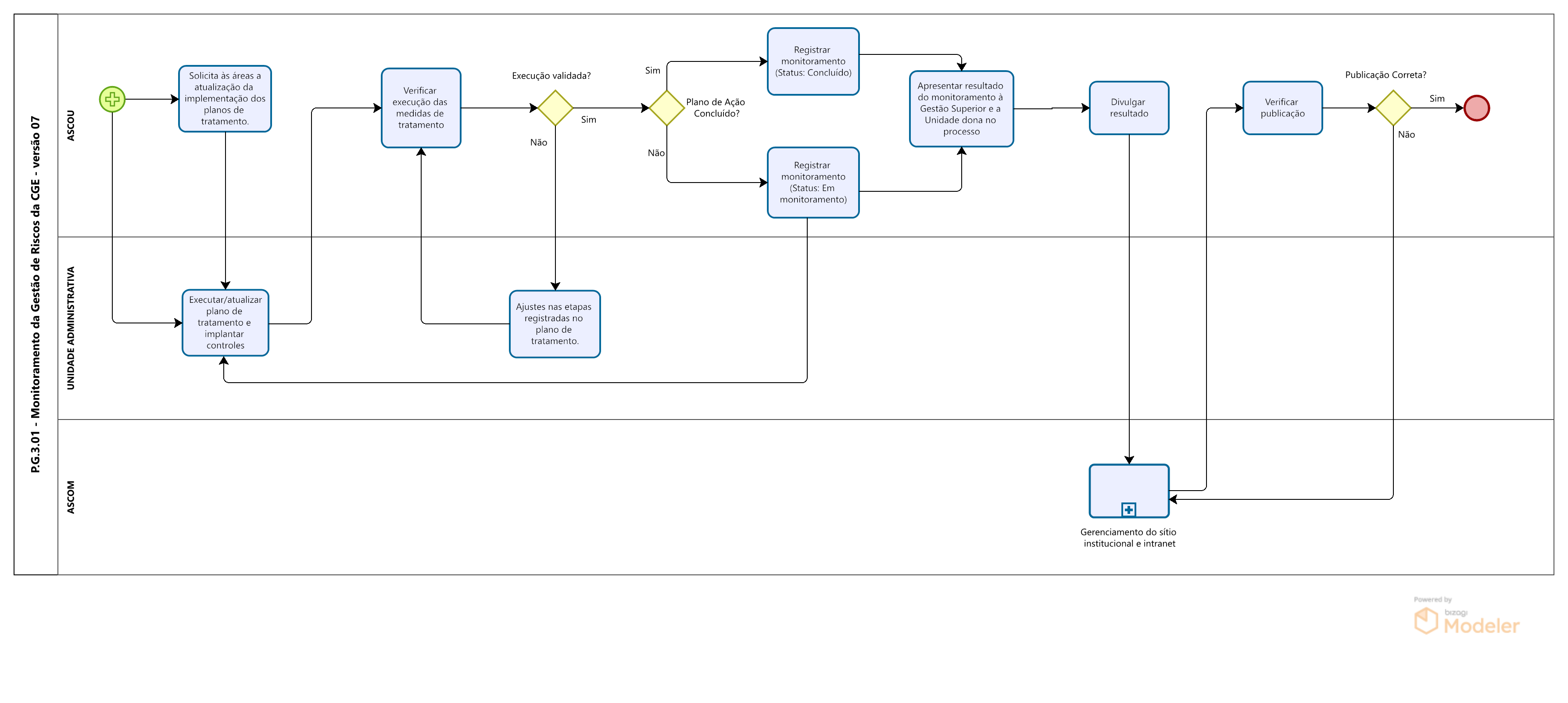
P.G.3.01 – Monitoramento da Gestão de Riscos da CGE
P.G.3.02 – Implementação da Gestão de Riscos da CGE
GESTÃO DO RELACIONAMENTO SETORIAL COM A SOCIEDADE
P.G.4.01 – Atendimento de Ouvidoria Setorial
P.G.4.02 – Tratamento das Denúncias Recebidas pela Ouvidoria Setorial da CGE
CONTROLADORIA GOVERNAMENTAL
P.F.1.01 – Disponibilização de Informações Estratégicas de Controle – Em revisão
P.F.1.04 – Implementação do Programa de Integridade no Poder Executivo Estadual
P.F.1.05 – Análise de Demandas pelo Grupo Técnico de Gestão de Contas – GTC
P.F.1.06 – Relatório de Controle Interno Sobre as Contas Anuais de Gestão-RCI Gestão
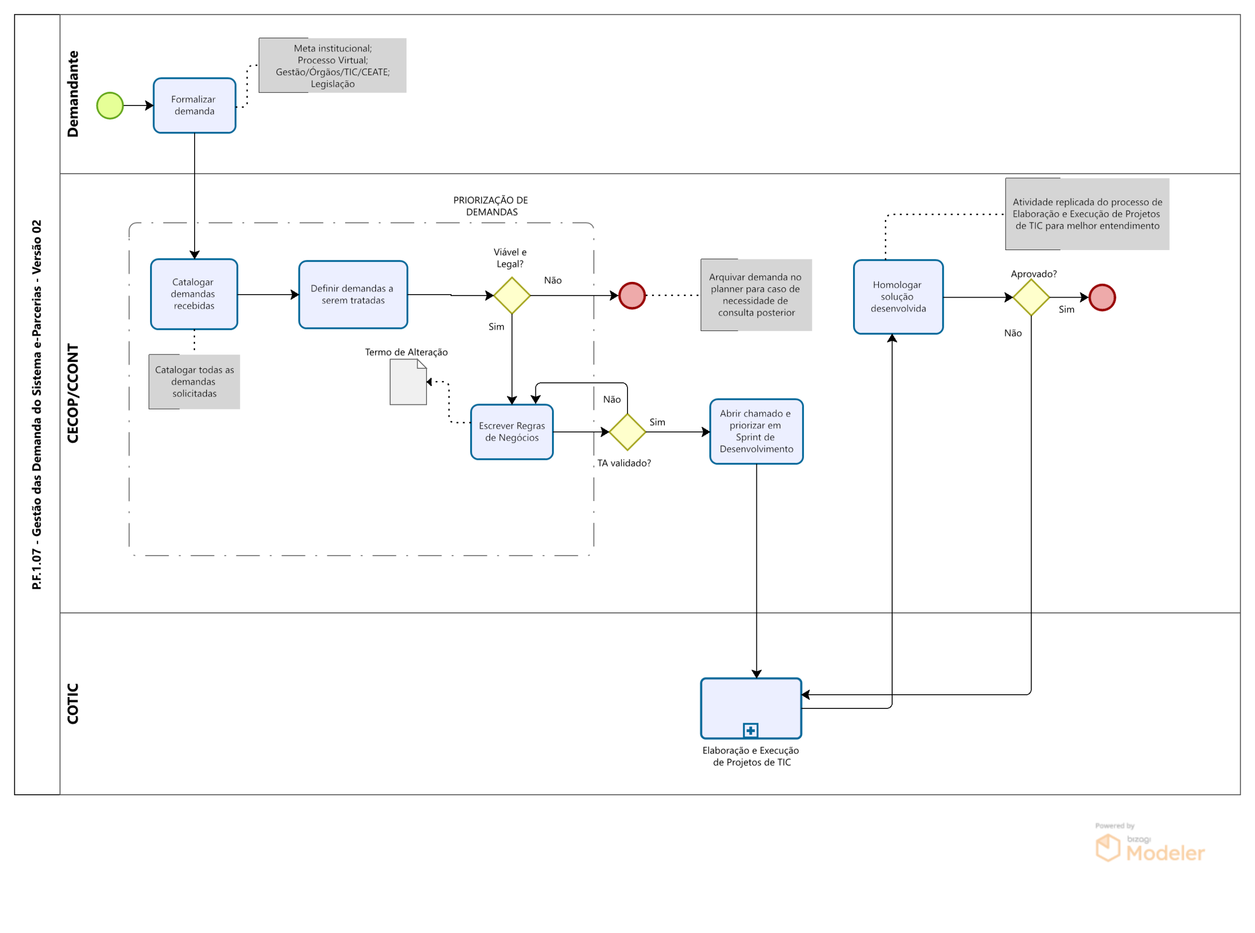
P.F.1.07 – Gestão das Demandas do Sistema e-Parcerias
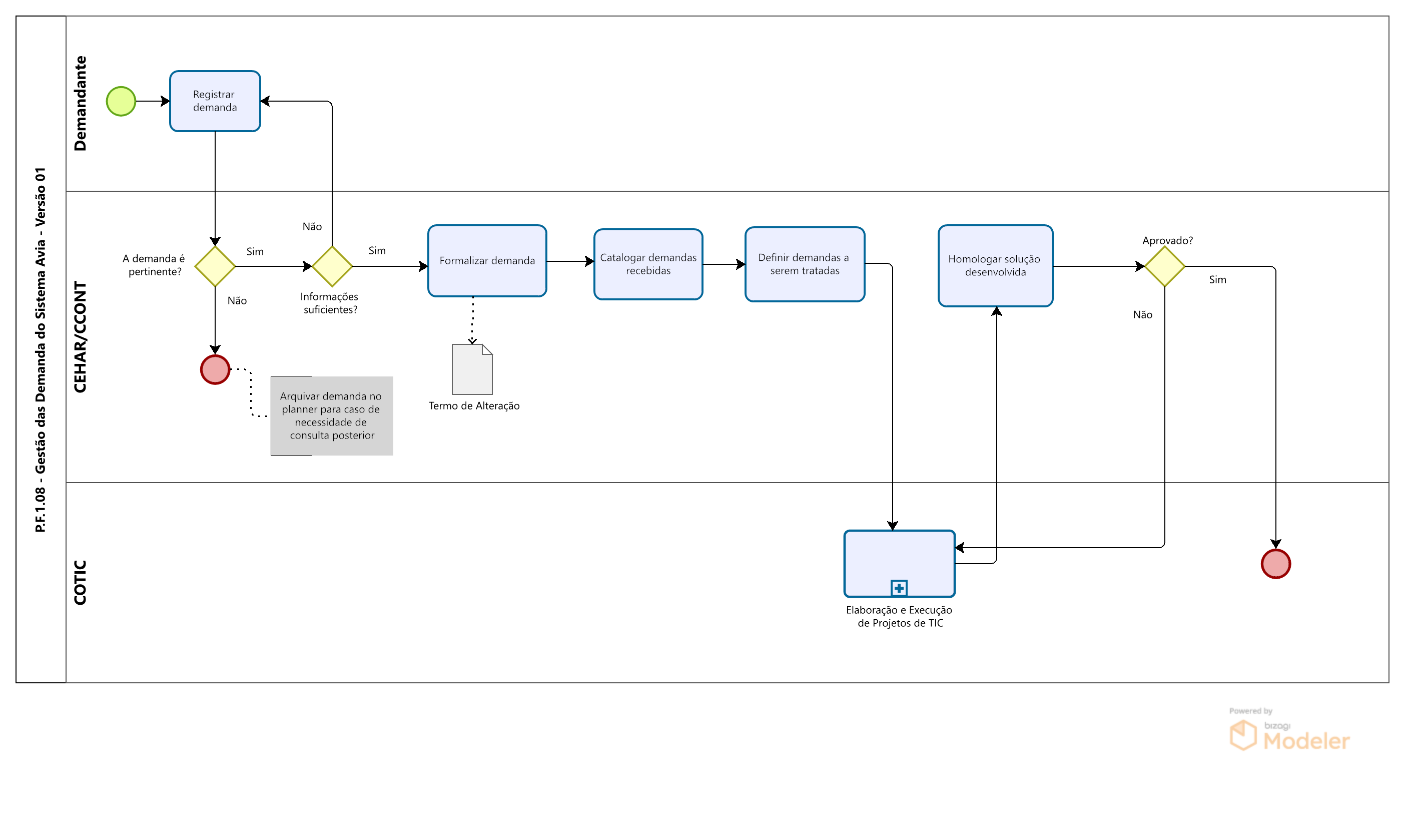
P.F.1.08 – Gestão das Demanda do Sistema Avia
AUDITORIA INTERNA GOVERNAMENTAL
P.F.2.01 – Auditoria Interna Governamental – Serviço de Avaliação
P.F.2.02 – Auditoria Interna Governamental – Serviço de Consultoria em Gestão de Riscos
GESTÃO DO SISTEMA ESTADUAL DE OUVIDORIA
P.F.3.01 – Tratamento de Denúncias de Ouvidoria
P.F.3.02 – Gestão das Demandas da Central de Atendimento Telefônico 155
P.F.3.03 – Gestão e Tratamento de Manifestações de Ouvidoria
GESTÃO DOS SISTEMAS DE ÉTICA E DE TRANSPARÊNCIA
P.F.4.01 – Educação para o Controle Social
P.F.4.02 – Suporte na Análise dos Recursos ao Comitê Gestor de Acesso à Informação (CGAI)
P.F.4.03 – Desenvolvimento de Conteúdos para o Ceará Transparente
P.F.4.04 – Classificação de Informação
GESTÃO DO SISTEMA DE CORREIÇÃO
-
P.F.5.01 – Inspeção
P.F.5.04 – Processo Adminstrativo de Responsabilidade – PAR
GESTÃO DE COMPRAS E SERVIÇOS
P.A.1.01 – Gestão do Processo de Aquisições e Contratações (Modalidade Pregão Eletrônico)
P.A.1.02 – Gestão de Patrimônio e Almoxarifado
P.A.1.03 – Execução da Despesa Pública
P.A.1.04 – Viagem a Serviço – Passagem Aérea
ASSESSORAMENTO JURÍDICO
P.A.2.01 – Elaboração de Contratos de Licitação para Modalidade Pregão
GESTÃO DE TIC
P.A.3.01 – Gerenciamento de Backup – Em revisão
P.A.3.02 – Elaboração e Execução de Projeto de TIC
P.A.3.03 – Controle de Acessos
P.A.3.05 – Pagamentos Via Ordem Bancária de Transferência
GESTÃO DE PESSOAS
P.A.4.01 – Capacitação de Servidores da CGE – Etapa Planejamento
P.A.4.02 – Requerimento de Financiamento de Pós-Graduação
P.A.4.03 – Ascensão Funcional de Auditores de Controle Interno da CGE
P.A.4.04 – Requerimento de Redução de Carga Horária
P.A.4.05 – Movimentação de Servidores
P.A.4.06 – Capacitação de Servidores da CGE – Etapa Execução
P.A.4.07 – Gestão da Folha de Pagamento
GESTÃO DA COMUNICAÇÃO
P.A.5.01 – Comunicação Interna e Externa da CGE
P.A.5.02 – Gerenciamento do Sítio Institucional e Intranet